-commerce, meaning conducting business over the internet, is now an effective way of facilitating transactions. Electronic shopping is a form of business-to-customer ecommerce. It enables customers to buy products or pay for services via the internet in a global context. Shopping electronically was introduced to make people's lives easier; and it is a powerful new business channel.
There have been many attempts to improve online store's websites, to increase customer's trust and intention to shop, and to provide multiple benefits to customers and sellers. In recent years, the option of a virtual online sales assistant (also known as an avatar) has been proposed as a way to provide smart assistance and help visitors on transactional websites. Liu (2008, p.214) described an avatar for an online business as "a graphics entity with 2D or 3D geometry, it can assist users to explore an online product, and it can give some purchasing advices". In addition, Holzwarth et al. (2006,p.19) described online assistants as "virtual characters that can be used as company representative". Employing such an assistant might also resolve the problem of social absence, which most online stores suffer from. Adding a social dimension to the experience of shopping in an online store could increase customer loyalty, trust, and buying intention (Reynolds and Beatty 1999). Virtual online sales assistants could be perceived as an independent social actor (Sundar and Nass 2000; Keeling et al. 2007). Furthermore, they could positively affect customer's attitude toward products, their desire to buy, and heighten consumer satisfaction with the retailer, much like a salesperson in an offline shop (Redmond, 2002). Therefore, a virtual online sales assistant in an online store should effectively emulate the role of an offline assistant (Keeling, et al., 2010). The seller and buyer relationship is crucial in retail, whether online or offline. Therefore, adopting and implementing a virtual online sales assistant (or avatar) for online retail purposes might be an important consideration when building a satisfying relationship with an online customer. Retailers seek to build a good relationship with customers to increase loyalty, and purchase intentions (Reynolds & Beatty 1999). Therefore, many researchers have worked toward developing and designing online virtual sales assistants that can communicate with online customers (Kießling et al. 2001; Kongthon et al. 2009;Ting et al. 2004;Garc?á-Serrano et al. 2004;Liu 2008).
Online customers seek to derive two main values when shopping online. These values are utilitarian and hedonic, as mentioned in Childers et al. (2002), Monsuwé et al. (2004), and Bridges and Florsheim (2008). Utilitarian values motivate customers seeking to minimise effort and derive advantageous outcomes when conducting online shopping whereas hedonic values attract customers who seek out pleasure when engaging in online shopping (Kim and Shim 2002). Virtual online sales assistants can maximise those values by serving online customers, to save time and ensure online shopping is more convenient, as a utilitarian value; as well as maximising hedonic value by providing interaction, and aspects of enjoyment to online customers (Redmond 2002;Holzwarth et al. 2006). Advancements in artificial intelligence technology enable assistants to be developed more efficiently and economically (Kongthon, et al., 2009).
However, Ben Mimoun et al. (2012) observes that in some cases, virtual online sales assistants have been abandoned for failing to meet expectations. Furthermore, the reasons for this might be that they have not worked as well as promised. Further they could not work well like salespersons in offline stores and/or did not meet the customer expectations. Moreover, problems might have arisen, because designers focus on the appearance and do not pay sufficient attention to its performance (Ben Mimoun et al., 2012). This could result in a need to develop a method to test virtual online sales assistants to ensure they work in a manner that fits customers' needs.
Our aim is to develop virtual online customers that are able to interact with a representative of virtual online sales assistant for testing purposes. The objectives to pursue to fulfil this aim are to look for the different stages that online customers might go through when engaging in online shopping activities as this helped us to design a conceptual model and determine the state-based behaviour of our actors, implement the virtual online customers with different personalities and behaviour, develop a representation of virtual online sales assistant that could mimic behaviour of real-world virtual online sales assistants from outside, build a simulation environment for interactions between actors, and test the representative of virtual online sales assistant.
In the following section, in section 2, the background to other similar works is provided, as it is important to learn how others test their system. In addition, an overview of Agent-based modelling and simulation is provided as this was employed in our system. In section 3, the conceptual model is described using UML diagrams to provide a clear understanding of the system. The implementation is described in detail in section 4, to clarify how our system's different entities are implemented. In section 5, the validation experiment is illustrated to test the system.
Many researchers have tested their systems to check the performance of their virtual online assistants. Different methods have been used to conduct these tests. Ting et al. (2004) implemented their proposed e-Salesman system in the online car industry. The customer was able to either browse the website on his own, or ask the virtual online salesperson for assistance by clicking on talk button. Garc?á-Serrano et al. ( 2004) used a number of predefined scenarios, and a checklist containing measurements for the system's performance, to test their system.
Moreover, Kießling et al. (2001) tested the performance of their system using the system they had developed. In addition, the performance of their virtual online assistant was tested by receiving positive feedback from multiple users, who had heard about the assistant and requested it as a download from the homepage. However, Shimazu (2002) used two databases to test the online expert clerk. In addition, Mumme et al. (2009) tested their system by developing and using a virtual store based on a modified server of OpenSim and a Second Life client, as their online shopping took place in a 3D website environment, to test the virtual online salesperson. The client used to interact with the salesperson is representative of a real person.
Something that has not yet been considered is the use of artificial actors (virtual online customers), programmed with different personalities, to test the assistants. Therefore, we propose using this novel way to test an assistant. Artificial online customers can be used to test virtual online sales assistants in a simulated environment. Furthermore, building a simulation model can offer potential for a deeper insight into the interaction between different online customer types and virtual online assistants. This could assist in the development and design of such an assistant.
Agent-Based Modelling and Simulation (ABMS) has been seen as a powerful tool for simulating autonomous and interactive entities. This form of modelling provides a better way of understanding a system's process. It involves modelling and simulation techniques that are used to model complex systems containing independent, interactive, and interdependent components or "agents", to facilitate system assessment (Macal and North 2010). In ABM, the agent is built to emulate a real world object's attributes and behaviour. Each agent in a system might have different attributes and/or behaviours and these might alter during the simulation (Twomey and Cadman 2002). It has been argued that an agent's behaviour can vary from simple to complicated; according to the rules the agent follows (Macal and North 2010). Moreover, agents are seen as active entities with the ability to act autonomously, and to react and respond to their environment and/or the other agents (Macal and North 2010).
Therefore, we have been developing a novel way to test such an assistant using ABMS. In our research, the agents in the model represent virtual online customers and a representative of a virtual online sales assistant. Therefore, the main objective of the study is to develop a number of actors who represent virtual online customers, with different personalities and behaviour, for use to test representatives of a real-word virtual online assistant in a virtual environment using ABMS.
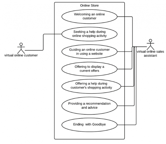
Use case is a type of Unified Modelling Language (UML) that can provide a general representation and describe the interactions between a user and a system (Fowler, 2004). Therefore, we employed this technique to provide a clear understanding of the interactions between virtual online customers and virtual online sales assistants, and the type of assistance that could be provided. Most types of assistance provided by virtual online sales assistants are based on a study that conducted by (McGoldrick et al. 2008). Figure 1 shows possible use cases and actors.
The use cases: "Welcoming an online customer", and "Ending with Goodbye", are initiated by a virtual online sales assistant when greeting a new customer and concluding a customer's visit politely, respectively.
Moreover, the "Guiding an online customer in using a website" use case could be initiated by a virtual online sales assistant to assist an online customer to browse an online store easily. Further, the "Offering to display current offers" and "Offering help during a customer's shopping activity" use cases are also initiated by the virtual online sales assistant to supply the virtual online customer with the latest offers, and any help needed during the online customer's shopping activities. Furthermore, "Providing a recommendation and advice" is a use case initiated by the virtual online sale assistant to provide a recommendation and advice based on a selected product.
This paper considers the "Seeking help during an online shopping activity" use case. The virtual online customer would initiate this use case when entering the online store. It denotes the customer asking for help from the virtual online sale assistant during their online shopping activities. A request for help from an assistant might be made during shopping activities, i.e. when searching for and finding a suitable product, selecting between different products, and/or during the payment process. A virtual online sales assistant could also interact with the virtual online customer during their entire online shopping session.
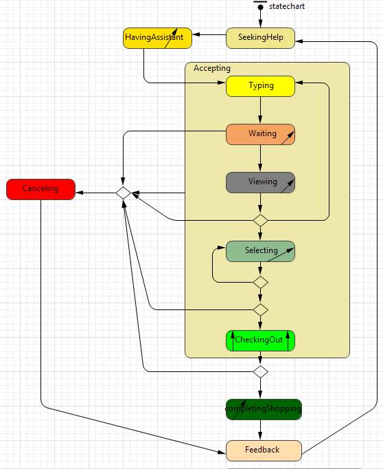
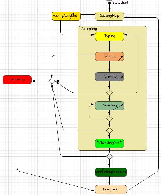
When engaged in online shopping, the virtual online customer might be in different states. These states reflect the process of asking about and looking for information, and conducting the payment process as evidenced in Figure 2.
The different states that the customer might be in during the interaction with a virtual online sales assistant are represented by the boxes, and the arrows represent the transitions (Figure 2). The virtual online customer state chart diagram has a "Seeking Help" state, which represents a customer entering an online store to search for help from a virtual online sales assistant. A "Having Assistant" state symbolises the virtual online customer being assigned a virtual online sales assistant to help. During that state, the virtual online customer could be greeted and/or offered assistance. Furthermore, the state chart model has an "Accepting" state, which is a composite state comprising other single states. The union of those single states would represent this composite state. It represents that an online customer accepts receiving help from the virtual online assistant, and starts an interaction to gain assistance during their online shopping activities. These states are "Typing", "Waiting", "Viewing", "Selecting", and "Checking Out". A "Typing" state indicates that the virtual online customer is typing their request or enquiring about a product; they then send the request to the virtual online sales assistant. A transition into this state is triggered by a message from the virtual online sales assistant offering the virtual online customer assistance. A "Waiting" state represents when the virtual online customer waits for a period of time which is between sending a request and receiving a result. The transition to this state arises after a specified amount of time elapses in the "Typing" state. An internal transition inside a "Waiting" state is triggered by receipt of a message from the virtual online sales assistant that contains up to date online store news, or information concerning latest offers, which could prevent the virtual online customer from becoming annoyed while waiting for a result.
A "Viewing" state indicates that a virtual online customer is receiving and seeing the result of their request. The transition to this state depends on the virtual online sales assistant's response time following the virtual online customer's request; the state is triggered by a message from the assistant containing the result. During the "Viewing" state, the virtual online customer will receive an offer to help if the result is unsatisfactory or incomplete. The virtual online customer is then able to return to a "Typing" state if s/he needs further enquiry about a product and/or is dissatisfied with the result displayed, or go to the "Selecting" state if s/he is satisfied with the result.
A "Selecting" state represents the activity of selecting between different products found and adding items to the shopping cart. During the "Selecting" state, the virtual online customer can ask for further information about the product, and receive information. In addition, during the "Selecting" state, the online customer could receive simple advice and recommendations based on the products selected from the virtual online assistant.
A final single state inside the "Accepting" state is the "Checking Out" state, which indicates the virtual online customer has entered the final stage of the online shopping activity, which is payment. The transition to this state happens after a specified amount of time elapses following the "Selecting" state. An internal transition occurs inside the "Checking Out" state when the virtual online customer receives help and clarification messages during the check-out process, thereby increasing their level of satisfaction and desire to buy (UPS 2012). The second internal transition could occur with a random truth that possible errors could arise during this state, so the virtual online customer needs to ask for an explanation from the virtual online assistant about possible errors.
Moreover, the online customer has "completing Shopping" state. During this state, the virtual online customer receives a summary of their order and/or a message expressing good wishes at the end of a conversation; then the virtual online customer would leave the online store.
Additionally, the virtual online customer state chart model has a "Cancelling" state, which indicates that they are dissatisfied with the service and/or the information provided. There are four transitions leading to this state. First, a transition from the "Waiting" state, which is triggered when a certain condition is met, which is true when the waiting time exceeds a specific period. Second, a transition from a "Viewing" state, which is triggered by a condition, which is the probability of cancelling increases, if the Viewing-Typing-Waiting round increases, which means that the virtual online customer is dissatisfied with the information provided. Third, a transition from the "Selecting" state is triggered if the virtual online customer sends a message asking for more information about a product, such as the availability of the product in stock, and they have not received a satisfying answer. Fourth, a transition from a "Checking Out" state is triggered if the virtual online customer has not received any clarification of checkout or the customer had sent a message to the virtual online sales assistant to query any errors have occurred during the checkout process but has not received an explanation from the online assistant. In addition, it is triggered if the customer is dissatisfied with the information provided.
The Final state is the "Feedback" state. Feedback concerning the interaction online shopping could be provided here to demonstrate the extent to which the virtual online customer is satisfied with his/her online shopping experience. There are two transitions leading to this state; these range from a "Cancelling" state and a "Completing Shopping" state; both are triggered by a specified amount of time elapsing after the previous states.
Those states that the virtual online customer is in during their shopping activities are the main stages of online shopping online. Moreover, they are also states in which the virtual online sales assistant must provide a satisfactory service. These states are "Waiting" state, "Viewing" state, "Selecting" state, and the "Checking Out" state. When the customer is in "Waiting" state, it is suggested to wait for a virtual online assistant's result for no more than 15 seconds (Kießling et al. 2001). However, sometimes this waiting time might be increased by overloaded internet connections etc. (Kießling et al. 2001). Therefore, during this waiting period, the virtual online sales assistant should ensure an online customer does not become bored; e.g. by displaying latest online store news and/or offers.
Moreover, the "Viewing" state and "Selecting" state are seen as important states in which to receive appropriate support. Previous researchers (Kießling et al. 2001;Shimazu 2002;Ting et al. 2004;Garc?á-Serrano et al. 2004;Kim and Stoel 2005) have mentioned the significance of receiving a satisfactory help to online customer. The ease of obtaining the information needed and selecting between different options can help online customers during their online shopping journey to increase their satisfaction. Therefore, the virtual online sales assistant should support their online customers by providing them with the necessary information, advice and recommendations to increase their intention to buy.
Furthermore, a "Checking Out" state is also an important online customer state (UPS 2012). The ease of check-out is a good motivator to improve online customer satisfaction regarding an online shopping activity. Therefore, the virtual online assistant should assist the online customer during the payment process (McGoldrick et al. 2008). This can be achieve by indicating important fields to complete, and providing the customer with a brief description of this important stage, clarifying important information such as shipping options, fees, and delivery date (UPS 2012), and resolving any further questions and offering assistance. In addition, if any errors occur, the customer might inquire about it.
ii. Virtual Online Sales Assistant A virtual online sales assistant would be in a different state when serving and assisting the virtual online customer (Figure 3).
Figure 3 represents a state chart model for the virtual online sales assistant. The different states that the assistant could be in during their interaction with a virtual online customer are represented by boxes, and arrows represent the transitions. First the virtual online sales assistant is in an "Idle" state, as there is no virtual online customer to serve.
The virtual online sales assistant state chart has a "Helping New Customer" composite state, which contains different single states, which are "Welcoming And Offering Help", "Receiving Request", "Searching", "Displaying Result", and "Helping In Check Out". The virtual online sales assistant enters this composite state when a virtual online customer enters an online store and requests assistance. The "Welcoming And Offering Help" state is the virtual online sales assistant's state when greeting a new customer. It is an important state showing warmth, which could support the online customer-assistant's interaction (McGoldrick et al. 2008). Also within this state the online assistant sends a message to the virtual online customer to offer her/him help with any enquiries about the products in the online store. A transition to this state is triggered by a condition of having a virtual online customer.
Further, a "Receving Request" state for the virtual online sales assistant indicates that the virtual online customer accepts the assistant's offer of help and the assistant is ready to receive their request. Transition to this state happens when the assistant receives an acceptance to be helped kind of message from the virtual online customer. In addition, a composite state for the virtual online sales assistant has a "Searching" state, which is a state that the assistant searches through to acquire results that meet the virtual online customer's request. Receiving a request message triggers a transition to this state. In addition, before the virtual online sales assistant enters a "Searching" state, a message containing latest online store news, and latest offers is sent to avoid the virtual online customer becoming frustrated during the waiting time. This is followed by a "Displaying Result" state. The assistant displays the results of the search process in this state. A transition to this state is made after a specified amount of time elapses in the "searching" state.
Figure 3: A state chart model of the virtual online sales assistant One of the internal transitions inside the "Displaying Result" state would be executed by a specified amount of time passing to allow the virtual online sales assistant to check their memory for any previous experience of a customer's cancellation when s/he is in a "Viewing" state and a "Selection" state. This means the online assistant could change their behaviour accordingly by sending another offer to clarify the enquiry in a cancelling situation during the "Viewing" state, and sending simple advice and recommendation message cases of cancelling at the "Selection" state in order to help virtual online customer while selecting between different options. The other internal transition is triggered when the virtual online sales assistant receives a message from the virtual online customer asking for more information about a selected product when the customer is in "Selecting" state. Then the virtual online sales assistant is able to send the information requested.
The last state of the composite state is a "Helping In Check Out" state. In this state, the virtual online sales assistant helps the virtual online customer during the checkout process. The transition to this state arises when the virtual online customer is in a "Checking Out" state. An internal transition in this state is triggered by a specified amount of time passing to enable the online assistant to check their experience of customer cancelations during the "Checking Out" state, so the virtual online assistant can adapt change its behaviour by sending more assistance and clarification when the online customer is in this state. The other internal transition inside this state is triggered when receiving a message from the virtual online customer asking for an explanation about errors that have occurred during the checkout process.
The virtual online sales assistant state chart diagram also has a "Good Bye" state. This arises when the virtual online sales assistant concludes the virtual online customer's visit by saying "goodbye". A transition to this state is triggered by receiving a "Submit" or "Cancel" message from the virtual online customer. During this state, the virtual online sales assistant can send a polite phrase to end the conversation if he has received a cancelling message, or a summary of the order and a polite phrase to finish the conversation if it has received a submitting message.
To present a general suggestion of the interaction between the virtual online customer and the virtual online sales assistant, we provided a sequence diagram (Figure 4). This is a type of UML that presents how a system's component can collaborate (Fowler, 2004). It provides a simplified overview of interaction messages and explains how components could collaborate based on the "Seeking a help during online shopping activity" use case.
IV.
Any Logic is regarded as one of the best agent simulation platforms (Any Logic 2013). It is considered a good tool for supporting agent-based modelling, as it offers different incorporated functionalities that could add many beneficial improvements, such as providing a visual and an interactive simulation environment (Any Logic 2013). Therefore, the online store model contains two state chart diagrams as implemented in Any Logic? v6.8.
As online consumers are not all the same in their online shopping strategies, we have developed several different online customer types for our simulation model. Firstly, we have looked at factors that could distinguish the different customer types from each other. We have then defined the different customer types, based on those factors. Speed, information, and convenience are the main attractions of online shopping (Keeling et al. 2010).
Currently four different types of online customer have been implemented in our simulation model. These are enthusiastic, apathetic, basic, and impatient virtual online customers.
As mentioned before, there are two types of values which motivate online shoppers; these are the utilitarian and the hedonistic ( Customers prefer services that save their time. They also expect to have a prompt response to their requests (Liao and Cheung 2002). The responsiveness of the online retailer affects online customer satisfaction (Lee & Lin 2005). Just as an offline salesperson could assist a customer during their shopping activities and help them to save their time (Beatty et al. 1996), the virtual online sales assistant should assist the online customer in a similar fashion. This factor is seen as one of the functional benefits of the virtual online sales assistant (Keeling et al. 2007). Therefore, finding products that meet customer needs more quickly would achieve that benefit (Keeling et al. 2007). In my model, there are two variables that reflect this factor:
? "Retyping Request": Defines the willingness of a customer to retype their request, to obtain a satisfying result.
? "Waiting Time": Defines the time, which a customer is willing to wait for the result of their request.
The virtual online sales assistant could add an enjoyable aspect to the online store (Redmond 2002; Keeling et al. 2007), as social interaction is considered to be one of the hedonic motivations of shopping (Arnold & Reynolds 2003). During the interaction between customers and computer technologies, customers would apply social expectations (Sundar & Nass 2000), and the virtual online sales assistant could be perceived as an independent social actor (Sundar & Nass 2000) (Keeling et al. 2007). Therefore, the interaction between online customer and virtual online sales assistant could add a social presence to the process of online shopping, which is often characterised by social absence. The social benefits of such an interaction are seen as providing a pleasant and positive personal experience (Keeling et al. 2007). Some types of customer (such as the Apathetic customer) do not enjoy shopping activity, and want to minimise the process and finish as quickly as possible (Stone 1954). In this case, interaction with virtual online assistants in an online store could help the customer to achieve that purpose, and make the shopping process more convenient. In our model, the variable that reflects this factor is:
? "Shopping Interaction Enjoyment"; which defines the willingness of different customers to enjoy the engagement with an online assistant in their shopping activities.
As mentioned above, the four different types of customer incorporated in our model are as follows:
? Enthusiastic customer This is a type of online shopper who regards online shopping as a way of recreation (Papatla 2011;Ganesh et al. 2007;Arnold and Reynolds 2003). The level of interaction enjoyment is high, and the customer would be happy to spend a longer time on the shopping process (Papatla 2011). Waiting Time and Willingness to Retype Request are high compared to other customer types.
This is a kind of shopper who is not interested in shopping activities for their own sake (Papatla 2011; Ganesh et al. 2007), but shops purely out of necessity (Stone 1954). The enjoyment motivation is thus much lower (Arnold and Reynolds 2003), and therefore the interaction enjoyment factor is also assumed to be low. Furthermore this type of shopper is concerned about time, and aims to finish shopping activities as quickly as possible (Papatla 2011). Therefore, both Waiting Time and willingness to Retype Request are low.
This is a kind of customer who has a clear idea about what s/he wants (Ganesh et al. 2007). Therefore, s/he opens an online store, buys what s/he wants in the minimum time possible, and then leaves the online store. It has not mentioned that this type has time sensitivity and does not enjoy the online shopping like Apathetic customer. Therefore, this type of customer occupies a position between the Enthusiast and Apathetic types of customer, with moderate scores in all aspects of the online shopping experience (interaction enjoyment, waiting time, willingness to retype their request again).
This type of online customer requires an immediate and satisfying result; if this customer does not get what s/he wants immediately, s/he will abandon the transaction. As the name suggests, this type of customer is highly time-sensitive; therefore, Willingness to Retype Request and Waiting Time are assumed to be very low. Furthermore, a customer of this type would not be happy to stay long if the online shopping process was too complicated. Interaction enjoyment is assumed to be moderate. In our model, the difference between the Impatient shopper and the Apathetic shopper is that the latter type dislikes the shopping activities, and does it only out of necessity, whereas the former enjoys shopping but does not want to spend too much time on it.
In our model, the variable "Waiting Time" is the time that a virtual online customer is happy to wait until receiving the result. Each online customer type will thus respond to waiting time differently; some would cancel if they did not receive the result immediately, whereas others would be prepared to wait Nevertheless, the period of time spent by a virtual online assistant in achieving a result should not in any case exceed 15 seconds (Kießling et al. 2001).
The variable "Retyping Request" indicates the willingness of the virtual online customer to retype their request if they receive unsatisfactory results or incomplete information from the virtual online sales assistant. Not all online customers are willing to do this. Thus, if the loops from typing to receiving a result to typing again increase, so does the probability of the customer cancelling the transaction.
Moreover, the extent to which a customer enjoys interaction with a virtual online sales assistant would depend upon his/her type. Therefore different customer would have different value which is a percentage value that indicates the level of that customer to enjoy such an interaction. The different values assigned are based on different customers' enjoyment levels.
Further we assumed that possible errors will arise with a probability of 50% during the "Checking Out" state for all customer types to enable the customer to enquire about the errors.
A summary of these different types of customer can be found in Table 1: The values provided here are assumptions that are based on the qualitative information provided earlier in the online shopper profiles. In the model, a feedback variable will be incremented or decremented based on the satisfaction weights after each state (See Figure 5). The satisfaction weights reflect how important that state is to the online customer. The final total feedback score would be calculated in the "Feedback" state of a virtual online customer. The final total feedback score relates to the total number of satisfaction weights recorded throughout the interaction. Figure 5 shows the satisfaction weight after each state.
The satisfaction weights after each state are allocated based on a review of the literature regarding how important the different states to the online customer. For example, in (Viewing -> Typing), when the virtual online customer views the information provided by the virtual online sales assistant and returns to the Typing state, that means s/he has not received a satisfying or complete explanation of what s/he needs. In this case, the feedback score would depend on the number of loops that could occur. Thus, during the first loop, the feedback would not increase in value; each subsequent re-typing of the request would decrease the feedback score by -1, then -2, then -3, and so forth -as to send repeated requests for information without receiving a satisfactory response is a serious problem: the greater the effort needed to find a satisfying result, the less satisfaction felt by the online customer (Shankar, Smith, & Rangaswamy, 2003). As has been mentioned in many different research papers (Kießling et al., 2001, Shimazu, 2002, Ting et al., 2004, Garc?á-Serrano et al., 2004, and M. Kim and Stoel, 2005), it is vitally important that the online customer should be supported and provided promptly with the information that s/he needs.
To measure the level of social interaction enjoyment, we have introduced an incremental "Social Level" variable, that would increase by 1 point each time an online customer receives any positive response: for example, a satisfactory response to a request; a welcoming greeting at the beginning of the transaction; and/or an expression of thanks and good wishes at its conclusion. These types of friendly response from a virtual online sales assistant could increase the social presence on the online store, support the online customer-assistant interaction, and increase the overall level of customer enjoyment (McGoldrick et al. 2008).
At the close of the interaction, the value of the "Social Level" variable calculated during the runtime would be recalculated, taking into account the type of customer, and the percentage of enjoyment that a specific type of customer might have from social interaction with the virtual online sales assistant virtual (see Table 1). The results could indicate each online customer's level of enjoyment and satisfaction with the social interaction. The total satisfaction score, which reflects the satisfaction level of such a customer, is calculated by using the following equation (1):
It is designed to greet the virtual online customer with a show of warmth, which aims to support the online customer-assistant interaction (McGoldrick et al. 2008). It would be able to offer a help. Also such the online assistant would keep waiting time to a minimum; provide response to requests within 10 to 15 seconds. It also is able to send virtual online customer a simple and good advice and recommendations; clarify the checkout process. It is able to explain any errors that could occur during checkout process. It could provide the customer with a summary of their order, and express good wishes at the conclusion of the transaction.
The virtual online sales assistant has a text file memory that stores past interaction experiences with virtual online customers. Thus, when a virtual online customer cancels at a specific stage, this stage would be stored in the file. As a result, when the virtual online sales assistant interacts with another virtual online customer, it would benefit from the memory file by checking it, in order to improve its behaviour accordingly.
It is important to measure how well the virtual online sales assistant is working and interacting with different virtual online customer types, in order to provide them with a good service. It is very important to assess how satisfied online customers are with the service provided by the assistant, in order to work toward designing an artificial online sales assistant that could meet the expectations of all customers. Measuring service performance has been studied by building scales that have multiple dimensions, such as in Loiacono (2000), Wolfinbarger and Gilly (2003), and Parasuraman et al. (2005). These studies take the overall process of online shopping into account, focusing on the outcome of this process rather than concentrating on fine detail.
Moreover, evaluating an individual service experience could provide information relevant to overall service performance (Siebers & Aickelin 2011). We have therefore employed a service level index from Siebers and Aickelin (2011) for measuring service experience, using the satisfaction weights, as it is more suitable to be implemented in the state chart diagram of virtual online customer agent on our model. Furthermore, this approach takes every process into account in order to measure levels of satisfaction, which makes it more suitable to our simulation model. It studies the processes that are leading to the outcome so it is, in effect, a process model. The satisfaction weights could be assigned differently, depending on the importance of that state to the customer (Siebers et al. 2008). Thus, this model could enable us to evaluate the satisfaction level of each online customer with regard to their interaction with the virtual online sales assistant during their shopping activities.
? ?????? + ? ???? * ?????? 100 ? ??=0(1)Where SWi = Satisfaction Weight after state i, EL= Enjoyment Level value of a customer, SLi= Social Level after state i.
The virtual online customer might be very dissatisfied, dissatisfied, neutral, satisfied, or very satisfied, based on the final total satisfaction score that has been calculated at the end of the interaction (See Table 3). V.
The model was tested by letting the virtual online customer interact with the friendly virtual online sales assistant. The probability of the virtual online sales assistant providing unsatisfactory responses was changed from a minimum 10%, to 20%, 30%, 40% ?and so on up to a maximum of 80%. The simulation model was run 100 times for each value, and for each virtual online customer type (3200 runs in total), in order to obtain a clear picture of all outputs of satisfaction level, and to identify the most frequent states of the completion and cancellation of the online shopping process, for each customer type. The median value of satisfaction score was also calculated. We calculated the median value as it seemed more appropriate for the satisfaction scores, which are not distributed normally. The result is shown in Figure 6. The x-axis represents the probability of the virtual online sales assistant providing unsatisfying responses, and the y-axis shows the median satisfaction score of the virtual online customers. As can be seen from the graph above (Figure 6), the different types of virtual online customers experience different levels of satisfaction during their interaction with the virtual online sales assistant. The graph shows that the more the virtual online sales assistant is able to provide satisfactory responses, the more the virtual online customer is satisfied with the service. When the satisfaction level increases, so does the virtual online customer's intention to revisit the online store.
The following four bar charts illustrate the probability of each virtual online customer type completing or cancelling an online shopping process, based on the ability of the virtual online sales assistant to provide a good service. We have used bar charts to clearly display and compare the frequency of different output categories. The result exhibits different behaviour patterns that different virtual online customer types have (as can be seen in Figures 7, 8, 9 and 10). There are also three types of cancelling state, viz. cancelling after "Viewing", cancelling after "Selecting", and cancelling after "Checking Out". The x-axis shows the probability of the virtual online sales assistant providing an From the charts (Figures 7, 8, 9, and 10), it is clear that the probability of cancelling the interaction with the virtual online sales assistant decreases in line with the decrease in the probability of the virtual online sales assistant to provide unsatisfying answers. Thus, the probability of completing the process is higher when the probability of the assistant to provide an unsatisfactory response is lower.
Moreover, the probability of the virtual Enthusiast online customer cancelling the process early (ie. during the "Viewing" state), increases in line with the probability of the virtual online sales assistant providing an unsatisfying answer.
Impatient Online Customers during the interaction with virtual online assistant.
As you can see from the chart (Figure 7), the probability of cancellation during the "Viewing" state decreases dramatically, and is lower than the probability of cancellation during the "Checking Out" state, when the probability of the virtual online sales assistant providing an unsatisfying answer decreases. Further, when the probability of the virtual online sales assistant providing an unsatisfying answer decreases, the probability of the Enthusiast online customer cancelling during the "Checking Out" state is higher than at any other types of cancellation; this demonstrates that the virtual online sales assistant is able to keep the Enthusiast online customer to a later stage. Moreover, the probability of the Enthusiast online customer cancelling during the "Selecting" state fluctuates, but is highest when the probability of the online virtual assistant providing unsatisfying answers increases, although the probability is still lower than with other types of cancellation.
By contrast, the probability of the virtual Apathetic online customer cancelling during the "Viewing" state increases when the probability of the online virtual assistant providing unsatisfying answers increases. As can be seen from the chart (Figure 8), cancellations during the "Viewing" state increase dramatically, when the probability of the virtual online sales assistant providing unsatisfying answers to the Apathetic online customer increases. Compared to the virtual Enthusiast online customer, the probability of the virtual Apathetic online customer cancelling at the beginning of the interaction is higher when the probability of the online virtual assistant providing unsatisfying answers increases, as is the likelihood of the Apathetic customer cancelling before reaching the later stages. Further, when the probability of the virtual online sales assistant to provide unsatisfying answer decreases, the probability of the Apathetic online customer cancelling during the "Checking Out" state would be higher than with the other types of cancellation. However, the probability of the Apathetic online customers cancelling during the "Selecting" state fluctuates but seems to be lower than with other types of cancellation.
The probability of the Basic virtual online customer cancelling at the beginning of the interaction also increases when the probability of the online virtual assistant providing an unsatisfying answer increases (Figure 9). The level of probability here is similar to that of the Enthusiast online customer, but less than the probability of the Apathetic online customers cancelling at this stage. Cancellation during the "Viewing" state dropped significantly when the probability of the virtual online sales assistant providing an unsatisfying answer decreased. Furthermore, when the probability of the online virtual assistant providing an unsatisfying answer decreased, the probability of the Basic online customer cancelling during the "Checking Out" state increased compared to other types of cancellation. The probability of the Basic online customer being kept to a later stage is higher than with the Apathetic online customers. Moreover, there is a probability of the Basic online customer cancelling during the "Selecting" state, but it is lower than with the other types of cancellation, as can be seen in Figure 9. It is also lower than the probability of the Apathetic online customers cancelling at this stage during the interaction with such an assistant.
However, the probability of the Impatient virtual online customer cancelling at the beginning of the interaction stays high compared to other types of cancellation throughout all the interactions with the online virtual assistant (figure 10). However, it increased when the probability of the online virtual assistant providing an unsatisfying answer increased. The probability of this type of customer cancelling at the beginning of the transaction is also higher than with other types of customer. Moreover, even when the probability of the virtual online sales assistant providing unsatisfying answers decreased, the probability of the impatient online customer cancelling during the "Checking Out" state still increased, although it was lower than in the case of other types of customer. Thus, it is difficult to keep the Impatient online customers to the end of the process if the virtual online assistant does not have the ability to satisfy them. Further, the probability of the Impatient online customer cancelling during the "Selecting" state is increased when the probability of the online virtual assistant providing unsatisfying answers is high. The probability of Impatient online customers cancelling during the "Selecting" state is higher than the probability of their cancelling during the "Checking Out" state, compared to other types of customers.
All virtual online customer types behaved similarly to real-world online customers of similar types, as we expected. Moreover, the satisfaction levels were different for the different virtual online customers which could be similar in reality (Figure 6). For example, it is logical that the satisfaction level of the Impatient virtual online customer should drop dramatically if s/he does not receive an immediately satisfying answer, whereas the satisfaction level of other virtual online customers decreases more gradually, as they have a willingness to inquire again if the first answer is not satisfying. Further, the Enthusiast and Basic virtual online customers were more likely to be kept to later shopping stages than the other types, as they have, respectively, high and moderate levels of interaction enjoyment. In addition, their willingness to stay in the process even if they have not had satisfying answers is also high and moderate respectively (Table 1).This outcome has thus confirmed our expectations.
However, the level of cancellation during the "Selecting" state for all customer types has not shown as significant an impact as with other types of cancellation. In fact, it was much lower than we had expected.
We have introduced a way to test a virtual online sales assistant by developing artificial online customers with different types of behaviour to interact with him/her. This could be a novel way of testing a developed virtual online assistant, instead of using other methods such as real online customers or a developed database. ABMS was employed, as it has been seen as a powerful simulation method to model autonomous and interactive agents. In our research, the aim was to develop virtual online customers who exhibit different types of behaviour. We therefore looked at different online shopping processes, and stages within these processes where an online customer might need support and help. The state chart diagrams were then devised for both virtual online customers and virtual sales assistant based on those online shopping stages. Furthermore, four different online shopping behaviours of online customers were developed, based on two variables, viz. time saving and enjoyment level. This enabled us to examine the behaviour of different virtual online customers during interaction with a friendly representative of virtual online assistant. This helped to provide us with a deeper insight into the processes of interaction for each customer type.
Further, a simulated environment was created, in order to test the interaction between the artificial online sales assistant and the artificial online customers. By running a simulation model, the different probability values of the virtual online sales assistant providing unsatisfying responses revealed the different patterns of behaviour that each virtual online customer type could exhibit during the interaction between them.
As a next step the virtual online customers would be developed more using fuzzy logic to represent their characteristics and interactions. Moreover we are going to implement different virtual online assistant types, to be tested by our artificial online customers. Further artificial online customers could be provided with a memory that saves their last experience with such an assistant, which could help to indicate the intention of such a customer to revisit an online store. Furthermore, we need to conduct some experiments in order to obtain results that could be useful for software developers and business managers. Our simulation model could be useful to support a business manager to choose the right virtual online assistant, which is able to improve customer satisfaction, to their online store. Therefore developing different types of a representative of a virtual online assistant in order to compare between them would be an example of experiments that could be useful for business manager. That could support the manager to have deep understanding of the important roles and assistance that should their virtual online assistant have to improve different online shoppers' satisfaction which in turn would improve the business income. So the manager could employ the virtual assistant that suits their online store. Moreover software developers who are working on developing such an assistant could benefit from our simulation model to improve the functionality of their developing virtual online assistant and put more emphasis on the online shopping stages that an online customer frequently cancel when s/he is within them and decrease the satisfaction level of the online customers. Therefore using their developed virtual sales assistant to be tested by our virtual online customers and see the result of the interaction in order to improve the assistant could be an example of the experiments that could be useful for software developers.
Developing such virtual customer actors could also be useful for purposes other than testing a virtual online assistant. For example, they could also be used to train a real online sales assistant.





| Online Customer type | Waiting time | Retype the request | Interaction Enjoyment | |||
| Enthusiastic online customer | High (30 -180 second) | high (3 times) | high Min Mode 75 85 | Max 95 | ||
| Apathetic online customer | Low second) | (0-15 | low (1 time) | low Min Mode 10 20 | Max 30 | |
| Basic customer | online | Moderate (15-30 second) | Moderate (2 times) | moderate Min Mode 40 50 | Max 60 | |
| Impatient online customer | Low second) | (0-15 | low (0) | moderate Min Mode | Max | |
| The degree of the satisfaction | The number |
| Very Satisfied | satisfaction score >= 13 |
| Satisfied | 13 > satisfaction score >= 10 |
| Neutral | 10 > satisfaction score >= 7 |
| Dissatisfied | 7 > satisfaction score >= 4 |
| Very Dissatisfied | satisfaction score < 4 |
| unsatisfying response, and the y-axis shows the number | |||
| of virtual online customers. | |||
| Enthusiast Online Customer | |||
| Number of online customers | 0 20 40 60 80 100 | 10% 20% 30% 40% 50% 60% 70% 80% | Complete Cancel during Viewing Cancel during Selecting Cancel during CheckingOut |
| The probability of online virtual assistant to provide | |||
| unsatisfying answer | |||
| Figure 7: Enthusiast Online Customers during the interaction with virtual online assistant | |||
| 100 | |||
| 80 | |||
| 60 | |||
| 40 | |||
| 20 | |||
| 0 | |||
| 10% 20% 30% 40% 50% 60% 70% 80% | Enthusiast | ||
| Online | |||
| Customer Apathetic | |||
| Online Customer Basic Online Figure 8 : Apathetic Online Customers during the interaction with virtual online assistant | |||
| Customer | |||
| Impatient | |||
| Online | |||
| Customer | |||
| Figure 9 : Basic Online Customers during the interaction with virtual online assistant | |||
| Complete |
| Cancel during |
| Viewing |
| Cancel during |
| Selecting |
| Cancel during |
| CheckingOut |
| 100 |
| 80 |
| 60 |
| 40 |
| 20 |
| 0 |
| 10% 20% 30% 40% 50% 60% 70% 80% |
| Complete |
| Cancel during |
| Viewing |
| Cancel during |
| Selecting |
| Cancel during |
| CheckingOut |
A typology of online shoppers based on shopping motivations. Journal of business research 2004. 57 (7) p. .
Implementing an online help desk system based on conversational agent. Proceedings of the International Conference on Management of Emergent Digital Eco Systems, (the International Conference on Management of Emergent Digital Eco Systems) 2009. p. 69.
Using AI techniques to support advanced interaction capabilities in a virtual assistant for e-commerce. Expert Systems With Applications 2004. 26 (3) p. .
ES-QUAL a multiple-item scale for assessing electronic service quality. Journal of service research 2005. 7 (3) p. .
Tutorial on agentbased modelling and simulation. Journal of Simulation 2010. 4 (3) p. .
Design and Implementation of a Virtual Salesclerk. Intelligent Virtual Agents, 2009. p. .
Hedonic and utilitarian shopping goals: the online experience. Journal of Business Research 2008. 61 (4) p. .
Customer perceptions of e-service quality in online shopping. International Journal of Retail & Distribution Management 2005. 33 (2) p. .
City shoppers and urban identification: observations on the social psychology of city life. American Journal of Sociology 1954. p. .
Retail patronage behavior and shopper typologies: a replication and extension using a multi-format, multi-method approach. Journal of the Academy of Marketing Science 2007. 35 (3) p. .
Customer benefits and company consequences of customersalesperson relationships in retailing. Journal of Retailing 1999. 75 (1) p. .
Virtual Onscreen Assistants: A Viable Strategy to Support Online Customer Relationship Building?. Advances in Consumer Research, 2007. 34 p. 138.
Avatars as salespeople: Communication style, trust, and intentions. Journal of Business Research 2010. 63 (8) p. .
The influence of avatars on online consumer shopping behavior. Journal of Marketing 2006. p. .
Hedonic shopping motivations. Journal of retailing 2003. 79 (2) p. .
Salesperson roles: are online retailers meeting customer expectations?. International Journal of Retail & Distribution Management 2005. 33 (4) p. .
The e-salesman system. Proceedings. ITCC 2004. International Conference on, (ITCC 2004. International Conference on) 2004. 2004. p. . (Information Technology: Coding and Computing)
Case study-Embodied virtual agents: An analysis on reasons for failure. Journal of Retailing and Consumer Services 2012.
eTailQ: dimensionalizing, measuring and predicting etail quality. Journal of retailing 2003. 79 (3) p. .
Online Shopping Customer Experience Study. https://thenewlogistics.ups.com/cdn/en-us/whitepapers/Online_Shopping_Cust_Experience_Study.pdf UPS 2012.
A typology of roles for avatars in online retailing. Journal of Marketing Management 2008. 24 p. .
Do online shopping styles affect preferred site attributes? An empirical investigation and retailing implications. Journal of Retailing and Consumer Services 2011. 18 (4) p. .
Customer-sales associate retail relationships. Journal of retailing 1996. 72 (3) p. .
Source Orientation in Human-Computer Interaction Programmer, Networker, or Independent Social Actor. Communication research 2000. 27 (6) p. .
Hedonic and utilitarian motivations for online retail shopping behavior. Journal of retailing 2002. 77 (4) p. .
What drives consumers to shop online? A literature review. International Journal of Service Industry Management 2004. 15 (1) p. .
The potential impact of artificial shopping agents in e-commerce markets. Journal of Interactive Marketing 2002. 16 (1) p. .
Design and implementation of COSIMA-a smart and speaking e-sales assistant. Advanced Issues of E-Commerce and Web-Based Information Systems, WECWIS 2001, Third International Workshop on, 2001. p. .
The influence of Internet shopping mall characteristics and user traits on purchase intent. Irish Marketing Review 2002. 15 p. .
Internet-based ebanking and consumer attitudes: an empirical study. Information & Management 2002. 39 (4) p. .
An Architecture of Intelligent Virtual Avatars for E-Business. Innovative Computing Information and Control, 2008. ICICIC'08. 3rd International Conference on, 2008. p. 214.